设为首页
收藏本站
用户名
Email
密码
登陆
立即注册
快捷导航
首页
Portal
八字
排盘
紫微
起名
号码
合婚
抽签
相术
解梦
生肖
星座
风水
命理
开运
老黄历
论坛
BBS
子林阁免费算命网
›
首页
›
八字
八字
甲第登庸格特性
在线免费
甲第登庸格在紫微斗数中具有以下特性:聪明机敏:命宫有化科星坐守,化科星本身就代表着智慧、学识、才华等,所以此格局的人天生聪慧,头脑灵活,学习能力强,对新知识、新技能的接受和掌握速度较快。无论是在学术研 ...……
[有缘得见]
丹墀桂墀格特性
在线免费
格局构成与含义丹墀桂墀格主要是指太阳、太阴二星分别在丑、未宫安命,太阳在白天出生时处于旺势,太阴在夜晚出生时处于旺势。太阳代表着光明、热情、权力等,太阴象征着温柔、内敛、财富等。这两颗星曜在特定宫位和 ...……
[有缘得见]
迁移宫四化飞星
在线免费
迁移宫四化飞星 迁移宫四化飞星--化禄 1迁移宫化禄入命宫在外赚钱,自己能享受。 width:250px;360px;border-left:1px #be0000 solid;border-right:1px #be0000 solid;border-bottom:1px #be0000 so ...……
[有缘得见]
紫微左辅同宫(左右在命宫)
在线免费
“左右同宫”忌冲破 “左右同宫格”即左辅右弼两颗辅曜同坐于命宫。古歌云:“命宫辅弼有根源,天地清明万象鲜,德业巍然人仰敬,名宣金殿玉阶前”。 这种说法是根据元代“左辅右弼,终身福厚”、“左右同宫, ...……
[有缘得见]
二曜同临格特性
在线免费
格局构成与基本含义在紫微斗数中,“二曜同临格” 主要是指两颗重要的星曜同时落在某个宫位。这两颗星曜的组合会产生特殊的影响力,其特性会因星曜的不同以及所在宫位的差异而有所变化。例如太阳星和太阴星同临,太 ...……
[有缘得见]
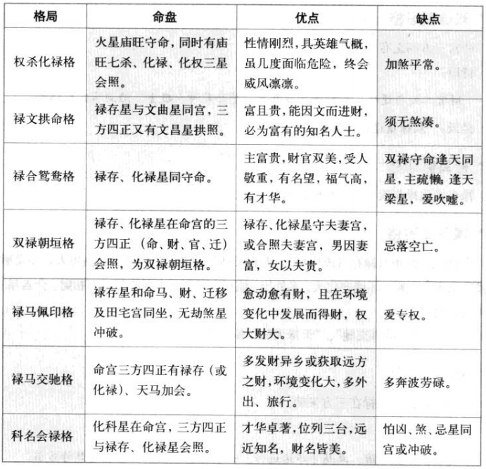
科名会禄格特性
在线免费
科名会禄格在紫微斗数中具有以下特性:才华出众:此格局以化科星坐守命宫为重要特征。化科星本身就代表着才华、学识、名气等,所以命盘中有科名会禄格的人往往天赋较高,学习能力强,在学术、艺术、技能等方面有出色 ...……
[有缘得见]
禄马交驰格特性
在线免费
格局构成与星曜特点星曜组合:禄马交驰格主要是禄存(或化禄)星与天马星同宫或对照。禄存星被视为财星,象征财富的积累和稳定的收入;天马星则代表迁移、变动和积极的行动能力。这两颗星曜相互配合,形成了独特的格 ...……
[有缘得见]
禄马佩印格特性
在线免费
禄存或化禄与天马、天相同宫庙旺守命。禄马佩印格在紫微斗数中是一种富中取贵的格局。其特性如下:财富运势方面:财运亨通:此格局中,禄存(或化禄)代表财富,天马代表着行动力和迁移,这两颗星曜的组合使得命主具 ...……
[有缘得见]
双禄朝垣格特性
在线免费
双禄朝垣格具有以下特性:财运方面:财富运势佳:这是此格局最为突出的特点之一。古人云 “双禄重逢,终身富贵”,拥有此格局的人最容易发财,财富运势非常好。尤其是当双禄分布于命宫三合方时,每十二年一个循环, ...……
[有缘得见]
禄合鸳鸯格特性
在线免费
禄合鸳鸯格具有以下特性:财运方面:财富丰厚:此格局最突出的特点是财运极佳,容易获得丰厚的财富积累。无论是正财还是偏财,都有较好的运势。可能通过自身的努力工作、商业经营、投资等多种途径获得财富,一生有较 ...……
[有缘得见]
1 ...
191
192
193
194
195
196
197
198
... 620
/ 620 页
下一页
八字
相术
星座
生肖
玄学
血型
民俗
开运
起名
待添加
待添加
待添加
待添加
待添加
待添加
待添加
待添加
待添加
待添加
待添加
待添加
待添加
待添加
待添加
待添加
待添加
待添加
待添加
待添加
待添加
待添加
待添加
待添加
Archiver
手机版
小黑屋
子林阁国学网
返回顶部